院校登录
返回升学网首页
48726人关注
访问手机版
首页
学校概况
学校简介
专业介绍
师资力量
魅力校园
联系方式
学校快讯
公告栏
学校要闻
媒体报道
招生信息
招生快讯
招生章程
招生计划
在线查询
录取分数
录取通知书查询
录取结果查询
报考指南
招生政策
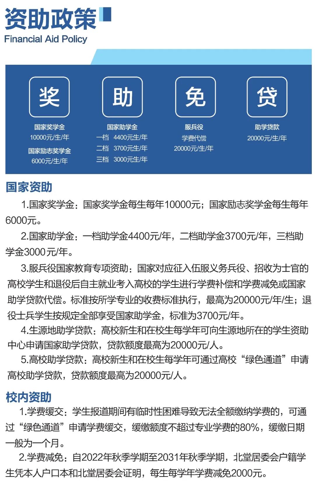
奖励资助
食宿情况
报考常见问题
我要提问
首页
>
招生快讯
南阳职业学院2026年对口招生简章
日期:
2026-01-26 17:27:46